
(,,・∀・)ノ゛Hello~大家好吖,我是逗逗酱。
老粉丝都知道,逗逗酱算的上是一个全副保险武装的Girl,能配备的险种基本上都配全了。
逗逗酱也发现在日常收到的投保咨询中,大部分为女性群体,这也侧面说明女性自身的保险意识正在不断地壮大。(我甚是欣慰呀,哈哈)

但由于不同的身体结构,女性在某些方面的患病风险要远远高于男性。
譬如:乳腺、子宫、宫颈等方面的常见女性疾病,往往导致我们在投保时健康告知过不去,从而拖慢投保的脚步。
尤其是女性乳腺方面的疾病,就困扰着不少集美。
数据表明“中国乳腺癌发病率的增速是全球平均增速的两倍,在全世界排第一”。
前段时间逗逗酱刚刚更新过“甲状腺”、“乙肝”疾病的相关投保指南;
今天为了方便有乳腺问题的朋友能更高效解决投保问题。
逗逗酱就重新帮大家梳理了一下,如果女性的乳腺存在异常,应如何正确地购买保险?有哪些产品值得选择?
(PS:全市场的产品过为庞杂,本篇仅讨论线上性价比较高的产品,着急的人儿可以直接跳到第2 Part,直接看结果)
一、关于乳腺疾病
买保险很有学问,尤其是带病投保,不能急着下手,得先清楚自己的具体病情;
然后才是学会如何在众多产品中挑到符合自己需求的产品。
今天我们就主要聊一下,乳腺的3种常见疾病:乳腺增生、乳腺结节、乳腺纤维瘤。
1、乳腺增生
乳腺增生是女性最常见的乳腺良性疾病,既非炎症又非肿瘤,主要是由于内分泌失调,导致乳腺过度生长,复旧不全;
一段时间以后,如果增生的乳腺组织不能完全消退,就会形成乳腺增生症。
如小叶增生、乳腺结构不良症、纤维囊性病等,也都属于乳腺增生症。
据调查约70%~80%的女性都有不同程度的乳腺增生,多发于20-50岁的女性。
乳腺增生一般会引起乳房肿胀和疼痛;
最典型的表现是大姨妈前会感到乳房胀痛,在单侧或双侧乳房可摸到一个或多个大小不等的肿块;
大姨妈走后,疼痛减轻或消失,肿块缩小或不见,呈现周期性变化。
乳腺增生的癌变概率非常低,基本上不会有太大危害;
大家只需要注意调整心态,保持心情舒畅,坚持体育锻炼,定期检查即可。
2、乳腺结节
乳腺结节指的是乳房不明性质的肿块,它并非具体某种疾病,而是一种症状描述。
一般乳腺B超描述为乳腺低回声结节、低回声团、实质性结节等等。
乳腺结节可能是良性也可能恶性,需进一步继续检查确诊。
而在核保时有几个比较重要且关键的参考因素:
- 结节大小是否<1cm;
- 结节是否有钙化灶;
- 结节边界是否清晰或边缘是否光整;
- 结节血流是否丰富或紊乱;
- 乳腺相关淋巴结是否增大。
当然,以上判断一般都比较主观。
另一种比较常见的核保方法是:要求你提供半年内的超声结果,和BI-RADS分级情况,进行询问。
其中BI-RADS分级是一种乳腺影像诊断分类评估方法,一共分为6级,等级越高,乳腺结节的恶性可能性越大。
具体分级对应情况如下:

(制图By吐逗保,未经允许禁止转载)
通常来说:0-1级为正常情况,2-3级需定期复查,3级前基本上是良性,有些产品核保相对宽松,可以投保;
4级往上恶性可能性越大,买保险较困难,6级几乎可以确认为癌症了,如果不手术确诊良性,基本上与重疾险、医疗险无缘了。
3、乳腺纤维瘤
乳腺纤维瘤是最常见的乳腺良性肿瘤;
症状一般是乳房出现肿块,不痛不痒,肿块增长缓慢,有明确的边缘和形状,易于推动,除肿块外,无其他自觉症状。
发病原因也和内分泌失调有关,雌性激素分泌不平衡就会出现。
乳腺纤维瘤癌变的可能性虽然很低,约为0.12%~0.3%;
但仍需密切观察定期随诊,及时诊断治疗,手术切除是目前治疗纤维腺瘤唯一有效的方法。
逗逗酱提醒一下,由于怀孕可使纤维腺瘤增大,所以在准备怀孕之前,应进行手术切除;
另外,如果有乳腺癌家族史、或是在45岁左右乳腺癌高发年龄段新发现了乳腺纤维腺瘤,那就要尽早手术切除,避免癌变。
4、乳腺疾病的常见检查方式
乳腺的检查,目前有三种乳腺检测手段“B超、钼靶、磁共振(MRI)”,分别对应不同的情况:

(制图By吐逗保,未经允许禁止转载)
乳腺彩超是常用的检查手段,价格也不贵,仅在百元左右。
钼靶X线检查是目前诊断乳腺疾病的最可靠的检测手段;
特点是检测出医生触摸不到的乳腺肿块,同时能鉴别出乳腺的良性病变和恶性肿瘤,可以早期发现乳腺癌。
而核磁共振检查的效果虽然是最好的,但价格也更高,一般建议有家族遗传病史的人群,可以进行MRI检查。
二、乳腺异常人群如何买保险?
真正投保过的朋友都知道,买保险并不是那么容易。
尤其是健康险,需要通过健康告知才可投保。
如果你心仪了某款产品,在投保时存在健康告知中所列的情况,则需要进一步核保。
核保方式一般有“智能核保”和“人工核保(即邮件核保)”。
(PS:线上投保,逗逗酱建议优先考虑带“智能核保”的产品,快速且无记录,结果不满意,可多家投保,多家核保;若实在不通过,再尝试人工核保)
保险公司会对你的核保申请进行审核,并决定是否承保、又以何种条件承保。
核保结论通常分为5种:

(制图By吐逗保,未经授权禁止转载)
按照对我们有利程度来排列,即:标准体承保>加费承保>除外承保>延期承保>拒保。
同时,针对不同的乳腺疾病,保险公司的核保宽严程度也并不一致;
逗逗酱将3种乳腺常见疾病的一般核保结果,大致总结了一下:

(制图By吐逗保,未经允许禁止转载)
对于这3种乳腺疾病的投保难易程度依次为:医疗险>重疾险>寿险>意外险。
在保险公司核保实务中,论严格程度:乳腺增生<乳腺结节<乳腺纤维瘤。
其中“意外险”一般与疾病不相关,通常不需要健康告知,乳腺异常人群可正常投保;
不过需要注意,有部分保猝死的意外险,会有健康告知,如果不满足,产品那么多换一个呗。
PS:关于意外险的选择,可右戳最新详细测评文章☞《成人意外险全面测评》。
虽然另外三个险种对乳腺疾病的核保要求各有不同,但仍是有可以购买的产品。
逗逗酱手动测试了数十款线上热门产品的智能核保,针对这3种乳腺疾病人群,提供了最新的、最全的“各险种投保攻略”!
话不多说,直接上图~
1、乳腺增生
单纯的乳腺增生问题较小,仍然有许多投保机会。
逗逗酱将乳腺增生人群可购买的线上热门产品的核保规则,进行了汇总,好产品都在下图:

(双击图片放大,制图By吐逗保,未经允许禁止转载)
如图所示:
- 重疾险:如「信泰超级玛丽2020Max」、「钢铁战士1号」、「横琴系列重疾险」、「信泰如意人生守护」、「光大永明嘉多保」等热门重疾险产品,对于乳腺增生的核保尺度都很宽松,直接通过智能核保,无任何附加条件即可标准体承保。
- 医疗险:即使是最严格的医疗险,也有可能标准体或除外承保;
众惠相互的「普惠e生」的健康告知未提及乳腺增生,可直接投保,只是保障责任差了点;当然若满足一定条件,「平安e生保(保证续保版2020)」也有望标准体承保或除外承保,保障内容会更丰富全面。 - 定期寿险:如「定海柱1号」、「瑞泰瑞和升级版」、「华贵大麦2020」、「华贵大麦正青春2020」等热门定寿,在健康告知中都未提及乳腺增生,只要确认符合其他健康告知要求,就都可以正常投保。
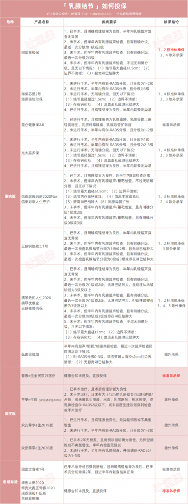
2、乳腺结节
一般若健康告知中有问“乳腺结节”、“肿块或肿物”,就不能买,需要走核保。
乳腺结节人群可以选择的线上好产品,如图:

(双击图片放大,制图By吐逗保,未经允许禁止转载)
如图所示:
- 重疾险:单次赔付的优先考虑「国富嘉和保」,对乳腺结节的核保要求属最宽松;多次赔付的可以选择「倍加尔保重疾险」,算是要求较宽松的。
- 医疗险:医疗险对于乳腺结节的核保较严格,想要标准体承保,只能选择「普惠e生」,它的健告未提及乳腺结节,可以标准体承保;
其次可以考虑「平安e生保(保证续保版2020)」相对比较宽松,乳腺结节人群可除外承保;此外「尊享e生系列」也可以作为备选。 - 定期寿险:除定海柱1号外,其他热门定寿的健康告知中都未询问乳腺结节,只要无其他健康告知问题,就可以正常承保。
提醒一下:若BI-RADS分级在4级以上,除了意外险,正常的重疾险、医疗险、寿险大概率都会拒保。
3、乳腺纤维瘤
在核保上,保险公司是否承保乳腺纤维瘤,主要根据是否手术切除,肿瘤是否良性、术后复查情况来决定。
如果进行过切除手术,基本可正常投保。
乳腺纤维瘤人群可以选择的线上好产品,如图:

(双击图片放大,制图By吐逗保,未经允许禁止转载)
如图所示:
- 重疾险:如果进行过切除手术的话,在手术切除之后一段时间后状态良好即可正常投保重疾险;
如果还没有切除的话,就需要如实告知和提交相应的资料,经由保险公司核保团队进行判断,根据不同的情况会有相应的结论。
产品上单次赔付仍是优先考虑「国富嘉和保」,多次赔付优先选择「倍加尔保重疾险」,对乳腺纤维瘤的核保要求最宽松,有机会标体或除外承保。 - 医疗险:和乳腺结节一样,乳腺纤维瘤想要标准体承保,只能选择「普惠e生」;
其次可以考虑「复星联合超越保」或「平安e生保(保证续保版2020)」,满足一定条件,乳腺纤维瘤人群有机会除外承保。 - 定期寿险:除定海柱1号,目前热门的线上定寿产品「华贵大麦2020」、「瑞泰瑞和升级版」、「三峡爱相随」等都没有询问乳腺纤维瘤,如果其他健康告知要求没有问题,就可以直接买。
以上都是目前最优的产品选择,逗逗酱都已收录在公众号的菜单栏「 吐逗严选 」里,也可以戳左下角「 阅读原文 」查看。
对于其他的一些乳腺异常情况,核保思路和上面的比较类似,还有我没有提到的,大家都可以参考上面的处理办法。
当然各产品的健康告知、核保要求各有不同,每个人的病症也不相同,大家可根据自身情况挑选最适合自己的产品。
不过由于牵扯到疾病核保,建议大家最好还是向吐槽君咨询后,再行购买,避免后续理赔麻烦:

三、写在最后
在逗逗酱看来,女人无论在哪个阶段,一定要知道,如何保护和保障自己。
不过还是要再次提醒大家,买保险要趁早!趁年轻、趁健康,抓紧投保!
千万不要因为心理上不接受,而隐瞒告知,后果可能更严重,若最终无法理赔,受损失的还是你自己。
更多“带病投保”的技巧,吐槽君之前也有详细分析,可右戳☞《如何带病投保?所有技巧都在这里》。
实在真的买不到,也别过多介怀,保险是其次,健康才是最重要的,一定要多多关爱自己的身体,定期体检!
希望逗逗酱今天的文章,能解决姐妹们的困扰。
大家若有其他健康异常,同样可以借鉴今天的投保思路~
又一爆肝之作!多多转发分享给你的好闺蜜吧~
最后,我是逗逗酱,愿小仙女们永远健健康康!
关注吐逗保,看更多走心文章
原创不易,未经授权禁止公号转载!

